还记得那句著名的“充电五分钟通话两小时”的广告吗?随着智能手机功能的日益增强,在手机电池材料多年没有突破性进展的情况下,充电速度的提升便成为了消费者关注的重点之一。为了满足这一需求,手机的快充技术也被各家手机厂商所重视。
如何更快地给手机充电?这一问题用专业一些的术语来说,其实就是“如何在单位时间让更多电荷流入电池内部?”根据W=UIt可以知道,增大U或者I就可以让t减小,这也就是手机行业以往的快充方案——高电压和高电流,其中高电压简单易行,对配件要求低,但因为需要降压,效率偏低,功率难以提升;高电流方案转化率高,但对配件要求高,尤其是线材,电流太大的话线材要么成本直线上升,要么无法承受,导致出现瓶颈。在新技出现之前,快充的最大功率被限制在了25W内。直到2017年,珠海小厂第一次将电荷泵技术加入到快充中,实现了55W的快充。由于能够高效降压,电荷泵突破了传统快充方案的限制,实现了高电压高电流的充电方案,在中低端可以降低配件成本,在旗舰级可以大幅提高功率,很快便被手机行业广泛采用。
电荷泵(charge pump),也称为开关电容式电压变换器(SCC),是一种利用“快速充电电容”(Flying Capacitor,也被称为“泵送电容”)来储能的DC-DC转换器。
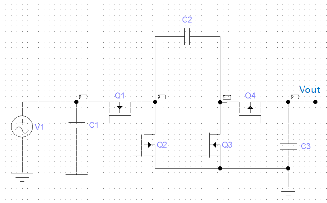
电荷泵最经典的应用是倍压输出,主要利用了电容储存电荷的原理组成不同的充放电回路以拉高输出电压。基本结构如下图:

在充电阶段,Q1Q4导通,Q2Q3关断,C1被充电至VC1=Vin。

在转换阶段,Q1Q4关断,Q2Q3导通,由于电容两端电压不会突变,Vout=Vin+VC1=2Vin

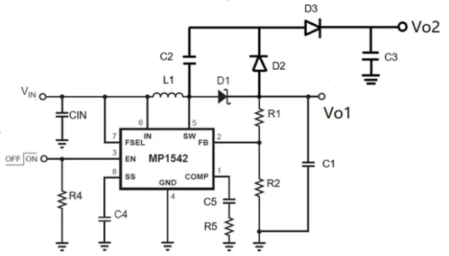
▲在Buck电路中,为了驱动上管,需要额外输入一个VBias或内置一个自举电路抬升栅压以满足VGS>VTH。下图电路中的C1就是用于抬升gate电压。

▲在某些特殊场合中,boost芯片无法满足所需电压要求时,可以在boost电路中加入电荷泵进行二次升压。

简化电路如下图所示,由开关管Q1控制电路状态

Q1 导通时,C2向 C1 传递能量,从而抬升 C1 的电压,直到 VC1=VC2 。

Q1 关断时,电容 C1 开始向输出传递能量,这样 C1电容便充当了电荷的搬运工,实现了 VO2=VC1+VO1=2VO1

▲基于buck芯片将其更改为buck-boost拓扑,可以进行负压输出。简化电路如下图

Q1Q3导通——C2充电
Q2Q4导通——C2放电——Vout=-Vin
▲前文提到的手机快充中所使用的电荷泵是2:1charge pump

S1S3导通——Cp=Co=1/2Vin
S2S4导通——Vout=Cp=Co=1/2Vin
→拓展:N:1电荷泵——N个电容先串联后并联
▲特殊倍率:1.33X电荷泵

联立三个稳态基尔霍夫电压方程可得到 Vout=4/3 Vin,即输出位输入的1.33倍







